新闻资讯
关注公司动态,了解行业新闻
您现在的位置:
首页
>
>
公司动态
热烈欢迎焦作锅检分院、特种设备协会莅临杜尔公司指导工作!

热烈欢迎焦作锅检分院、特种设备协会莅临杜尔公司指导工作!

   2021年12月20日,焦作市锅检分院,特种设备协会专家领导一行莅临我公司-----南阳杜尔气体装备有限公司参观交流,公司执行董事张静,副总经理刘国锋,综合办副总冯大庆携相关人员进行热情接待!
南阳市社旗县县长关文波莅临南阳杜尔考察指导

南阳市社旗县县长关文波莅临南阳杜尔考察指导

   近年来,校地战略合作已成为扩大对外开放、加快转型发展的重要引擎。2021年11月10日上午,社旗县人民政府与南阳师范学院、南阳理工学院等高校以及南阳科技大市场正式签署校地合作协议,同时,社旗科技创新服务中心揭牌仪式在我县举行。充分体现了我市高校积极支持地方经济社会发展,助推社旗科技创新能力提升的具体行动,以及强烈的社会责任和政治担当。 当日,社旗县关县长一行在南阳师范学院、南阳理工学院院校领导的陪同下,莅临南阳杜尔气体装备有限公司进行实地考察,对此,杜尔各级领导及员工对各位领导的到来表示热烈的欢迎!同时,南阳杜尔气体装备有限公司向“校地合作”“社旗科技创新服务中心揭牌仪式”表示热烈的祝贺! ​   上午11:30,在我司副总经理刘国锋,综合办副总经理冯大庆及各级相关人员的陪同下,各位领导先后参观考察了杜尔科技办公大楼,高新科技生产车间,并对杜尔正在实施的MES系统(车间智能生产管理系统)进行观摩,提出宝贵意见,希望企业在日后发展中能得到进一步的提升,同时也对杜尔先进的生产技术及管理系统给予高度的肯定!    结束考察前,社旗县关县长一行领导人对南阳杜尔气体装备有限公司的发展高度赞扬,并希望杜尔装备不断提升企业综合实力,提高在行业中的地位,为促进地区经济发展做出更大的贡献。
社旗县举行2021年杜尔气体装备有限公司“金秋助学”捐赠仪式

社旗县举行2021年杜尔气体装备有限公司“金秋助学”捐赠仪式

8月20日上午,“2021年杜尔气体装备有限公司“金秋助学”发放仪式在综合办公楼前楼会议室举行。南阳杜尔气体装备有限公司副总经理冯大庆同志、工商联主席汪青春、共青团社旗县委书记冯焱、共青团社旗县委副书记马聪出席发放仪式。团县委工作人员,受助学生及其家长30余人参加此次捐助活动,活动由团县委书记冯焱主持。
杜尔公司捐赠抗疫物资助力社旗疫情防控工作

杜尔公司捐赠抗疫物资助力社旗疫情防控工作

    近日,郑州,南京等地发生的新冠疫情时刻牵动着全国人民的心,各政府及医护人员长期驻守在抗疫一线的阵地上,严密组织、精心布防、风雨无阻的为人民生命安全保价护航,长期以泡面,等快餐充饥,我公司张总在了解到这一情况之后,第一时间召集公司采购人员,迅速采购了一批生活物资,包括:矿泉水、水果、酸奶、酸辣粉等,在炎炎夏日为防疫一线工作人员送去一片清凉,以实际行动助力疫情防控,传递暖暖温情,这批物资已于8.12日上午抵达本地疫情防控点。
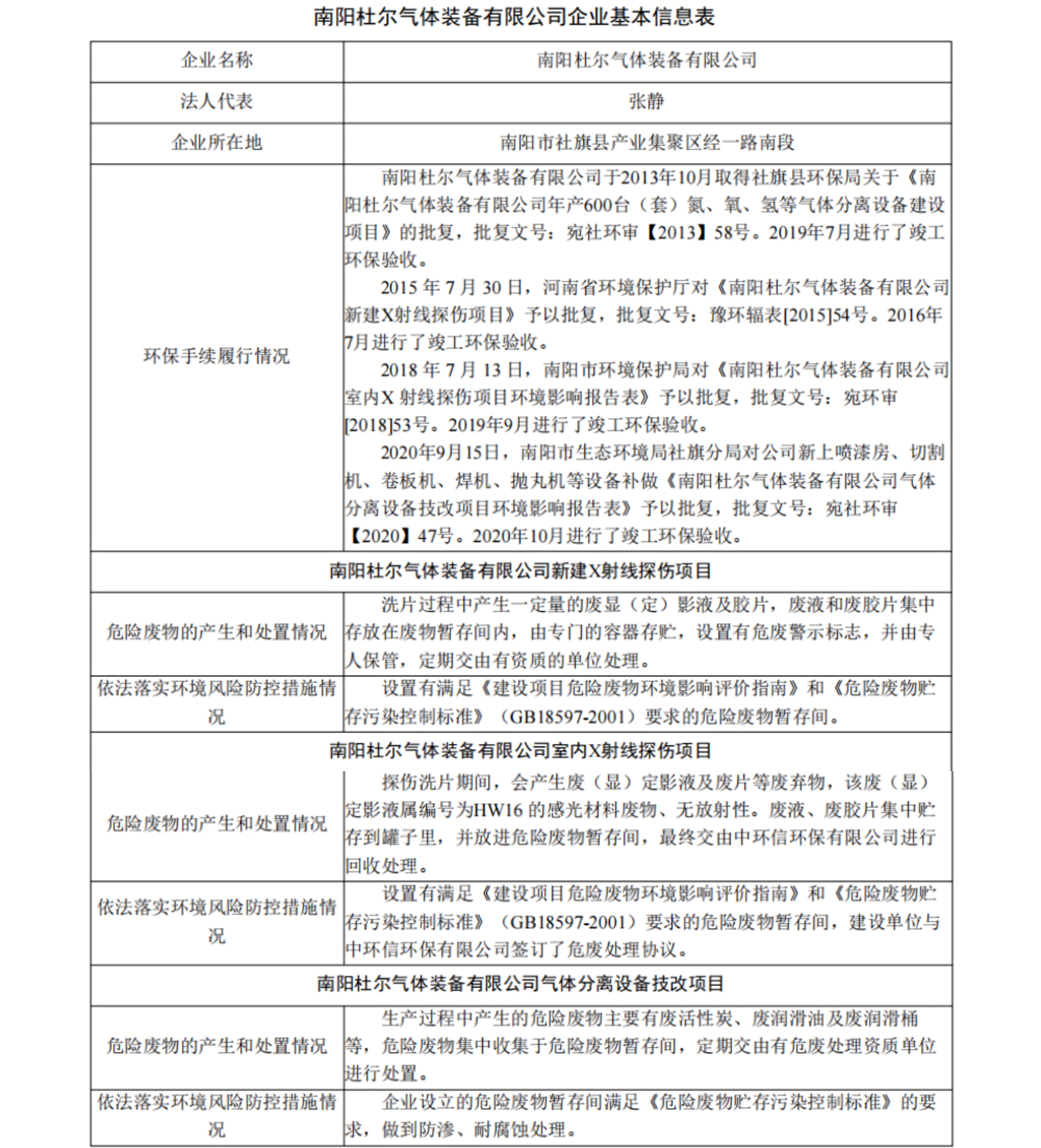
南阳杜尔气体装备有限公司基本信息公示

南阳杜尔气体装备有限公司基本信息公示

南阳市生态环境局于 2021 年 5 月 26 日下发了《关于公布 2021 年度南阳市强制性清洁生 产审核重点企业名单的通知》宛环办[2021]20 号,南阳杜尔气体装备有限公司被列入了本 批强制性清洁生产审核名单,依据《清洁生产审核办法》(中华人民共和国发展和改革委员 会、中华人民共和国环境保护部令第 38 号,2016 年 7 月 1 日起正式实施)中第三章、第十一 条“实施强制性清洁生产审核的企业,应当在名单公布后一个月内,在当地主要媒体、企业官 方网站或采取其他便于公众知晓的方式公布企业相关信息”,南阳杜尔气体装备有限公司属于 本办法中第八条“(三)使用有毒有害原料进行生产或在生产中排放有毒有害物质的”,现对 该企业基本信息进行公示:
热烈庆祝中国共产党建党100周年杜尔红歌会

热烈庆祝中国共产党建党100周年杜尔红歌会

热烈庆祝中国共产党建党100周年杜尔红歌会
南阳杜尔气体装备有限公司新网站上线!

南阳杜尔气体装备有限公司新网站上线!

南阳杜尔气体装备有限公司一直致力于LNG应急调峰储备站、LNG低温储罐、液氮储罐、液氩储罐、液氧储罐、天然气储 罐、二氧化碳储罐等领域的研发、设计、制造、安装。 公司始终坚持“以先进DOER技术为基础,打造行业可信赖的品牌”的理念积极探索,开发新工艺,新技术,不断地引进国内外先进技术和科研成果。 几年来,公司生产的设备以其先进的技术,卓越的品质,合理的价格及超值的售后服务被广泛应用于以空分、燃气、粉末冶金、热处理、网带炉、钟罩炉光亮退 火、石油化工、化纤、玻璃、食品保鲜、医药、电子、近海石油开发、仓储海运、国防航天等主导领域。
[职工生活]公司新职工餐厅正式投入使用

[职工生活]公司新职工餐厅正式投入使用

  为给广大员工提供更优质的就餐环境和伙食,经过数个月的紧张施工,职工新餐厅工程顺利竣工。
冬----如约而-至,全体工作人员包饺子庆冬至

冬----如约而-至,全体工作人员包饺子庆冬至

 冬至,是中国农历中一个非常重要的节气,俗称“冬节”、“长至节”、“亚岁”等,也是中华民族的一个传统节日,据记载,周秦时代以冬十一月为正月,以冬至为岁首过新年。曾有“冬至大如年”的说法。而且有庆贺冬至,宰羊,吃饺子、吃馄饨的习俗。
河南省特种设备监督专家组莅临南阳杜尔检查指导工作

河南省特种设备监督专家组莅临南阳杜尔检查指导工作

    2020.12.25日,河南省特种设备监督专家一行领导到南阳杜尔气体装备有限公司检查指导工作。公司总经理张静对专家组的到来表示热烈欢迎,并携公司相关部门负责人进行接待、陪同检查。
安全、技能培训

安全、技能培训

  为了更好的提高企业整体管理水平,满足企业战略需要,提升员工工作能力,营造全员学习的氛围,公司特组织了这次由内部人员开展的培训会。
河南省社旗县县委书记余广东莅临南阳杜尔视察指导工作

河南省社旗县县委书记余广东莅临南阳杜尔视察指导工作

 2021年2月4日下午,社旗县县委书记余广东在一众县领导的陪同下莅临南阳杜尔气体装备有限公司参观视察,公司总经理张静、副总王浩给予了热情的招待,并进入办
上一页
1
南阳杜尔气体装备有限公司

南阳杜尔气体装备有限公司是一家股份制高新技术企业,公司坐落在风景如画的汉水之北伏牛之南;南水北调的源头--南阳,军事家诸葛亮的躬耕之地,有名的秦楚“丹阳之战”和三国故事“三顾茅庐”发生在这...

联系我们

公司地址:

河南省南阳市社旗县产业集聚区经一路

联系电话:

182-3716-6587

公司邮箱:

sales@doervip.com.cn

关注我们

南阳杜尔气体装备有限公司

Copyright ©2020 南阳杜尔气体装备有限公司   ICP备2020136447号    网站建设:中企动力 洛阳